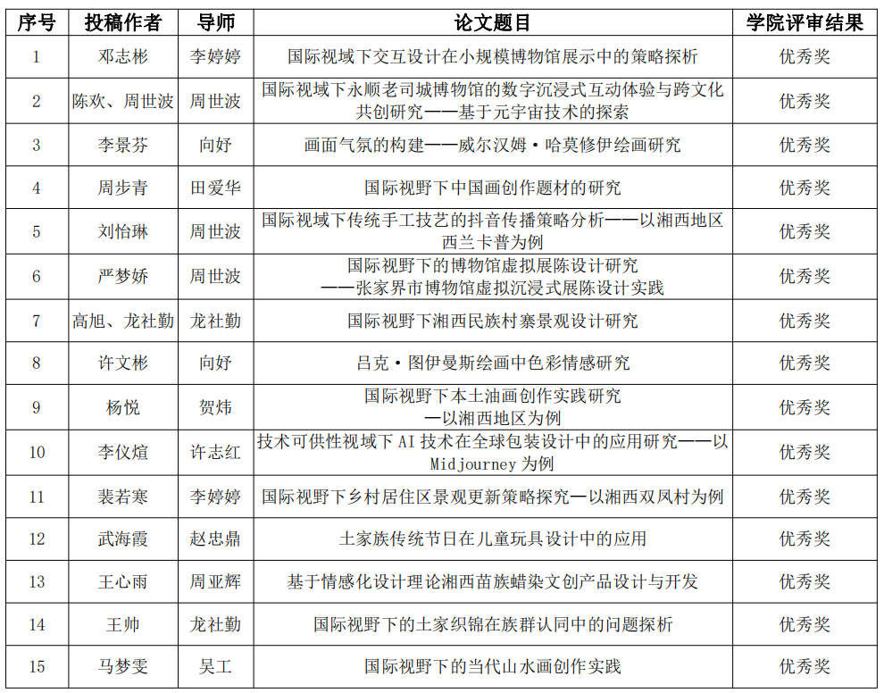
为了庆祝吉首大学获批研究生授权单位20周年,并进一步推动研究生学术研究的进步,william威廉亚洲(中国)有限公司根据《关于开展吉首大学第十五届研究生学术活动节相关工作的通知》要求,申报承办“国际视野与艺术实践”分论坛,并开展相关主题优秀学术论文征集评审。经过专家评审,现将评审结果公示如下:![]()

公示时间为2023年11月15日——2023年11月17日,如有异议,请以书面的形式提交至william威廉亚洲(中国)有限公司研究生办。
william威廉亚洲(中国)有限公司研究生办
2023年11月15日